For manufacturers, design data truly is a company asset. When firms think about which employees use design data, the engineering team is the group that immediately comes to mind. As a result, when organizations learn about data management solutions, sometimes their first reaction is, "That type of IT system will only benefit the engineering department."
Although engineering teams do use design information daily to develop new offerings and to modify existing products in the company’s portfolio, other departments throughout the enterprise also use design data. Once organizations recognize this, it becomes easier to explain the benefits of data management systems and why they are not limited to just the engineering team.
If you are interested in implementing a data management solution in your firm, it may be helpful to learn about common data management misconceptions and to understand why these perceptions simply aren’t accurate.
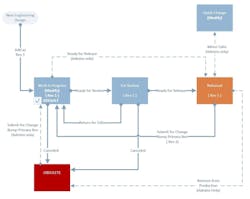
An example of lifecycle stages.
Myth 1: The C-suite will see a data management system as just another engineering expense. Whenever you introduce a new system into the enterprise IT infrastructure, it is essential to have executive-level support. As you engage with the C-suite to discuss a data management solution, you may find that company leaders have a myopic view about the value of this type of system. Beyond engineering, data management systems can help manufacturers to be competitive through improved customer satisfaction.
Customers today want products quickly and they expect fast responses to customer service requests. To satisfy these demands, sales teams need access to the most current drawings for customer signoff, and customer service teams need access to user guides and marketing publications that include models and drawings. Data management systems enable stakeholders throughout the organization to access the information they need.
Myth 2: Deploying a data management system will require a major change-management effort that will disrupt the business. Many organizations take a staged approach to implementing data management. Starting with small-scale projects is a terrific way to get small wins on the board and to generate momentum. For instance, a data management project may be started inside the engineering firewall to handle “work in progress” information. Try attacking the “low-hanging fruit” first, then expand to other parts of the business. An incremental approach will be most successful if you begin with a data management system that can scale over time to meet the organization's future requirements.
Myth 3: Data management is only useful in big companies. Small companies often feel like a data management system would be overkill for them since everyone usually works in one location and employees communicate well. At small companies, resources are typically very lean. Issues that would have a minimal impact on productivity at a large firm can be a disaster for small firms.
For example, imagine if it takes an employee at a small company two or three hours a week to search for files. In this scenario, a data management system could replace hours of fruitless effort with productive work that contributes to the bottom line. The business continuity benefits of data management systems can be a lifesaver for small firms. Companies with a good data management system can recover rapidly and get back to business quickly should disaster strike.
Sample project stages.
Myth 4: Only firms that use 3D CAD need a data management system. CAD files of all types (both 2D and 3D), as well as related engineering documents, move through a life cycle. The life cycle phases often include Work in Progress (WIP), Review, Released, and Obsolete. Some companies store all files, regardless of their life cycle phase, in a shared folder.
This approach to “data management” can cause serious problems if sales, marketing, or purchasing accidentally uses an obsolete drawing or file. A true data management system tracks when the life cycle stage of a file changes and can automatically alert affected stakeholders. Data management solutions also identify how and why data changes, as well as what other information is affected by the changes. This type of traceability and auditability is a necessity for manufacturers with quality management certifications such as ISO 9001 or Lean Six Sigma.
Myth 5: Getting professional help to implement a data management system is too costly. A good data management solution is more than simply installing software. The best data management systems fit with the firm's unique environment and requirements. Seasoned consultants have experience with companies of varied sizes and in different industries. They know what works (and what does not). As a result, they can create a “best-fit” solution based on best practices and workflows that support the firm’s needs. Implemented once, the right way is usually far less costly and disruptive than taking a DIY approach which results in re-work.
For manufacturing firms, design data truly is the currency of the organization. If stakeholders from engineering and marketing to sales and procurement don’t have easy access to the right information when and where they need it, the business simply won’t run smoothly. Data management solutions offer a proven way to break down silos, improve productivity, and generate customer satisfaction.
Carl Smith is the director of manufacturing services, North America at IMAGINiT Technologies. Working as lead consultant, project manager, and head trainer, Smith has gained in-depth knowledge of Autodesk products and their application in various manufacturing plants across the U.S. He can be reached at [email protected].



