Micro-Sized Solar Harvester Extends Run Time for Wearables, IoT Nodes
Small-scale energy harvesting is often an attractive option for supplemental powering of devices having ultra-low power or low-rate/low duty-cycle needs, such as wearables, wireless IoT sensor nodes and asset trackers. That’s because the absence of moving parts and the ability to fully enclose and seal the harvesting subsystem enhances their reliability and longevity. But implementing solar-based harvesting in tightly cramped settings is often a major challenge in practice.
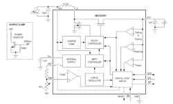
Addressing that challenge is the MAX20361 single-/multi-cell solar harvester with maximum power point tracking (MPPT) from Maxim Integrated Products. It enables supplemental solar charging, providing an additional source of stored energy that, in turn, can extend the runtime of those devices (Fig. 1).
Maxim maintains that a design based on the MAX20361 takes, at most, half the space of available competitive approaches due to its reduced component size and use of smaller, fewer external components. It requires just a 4.7-μH inductor that can be as small as 2 × 1.6 × 1.2 mm (depending on its vendor) in addition to the user’s choice of energy-storage element.
Its adaptive MPPT approach improves the overall system-level efficiency up to a significant 5% via better boost efficiency compared to the closest competitor. It’s coupled with a unique integrated-harvesting gauge (harvest counter) for real-time indications of current flow and efficiency, to optimize performance and maximize the power extracted from the source. The result is efficient harvesting over a range of 15 μW to over 300 mW of available input power, with 86% efficiency at a system voltage of 3.8 V and source current of 30 mA.
The device includes an ultra-low quiescent current (360 nA) boost converter that can start from input voltages as low as 225 mV (typical). In addition, it includes user-programmable thresholds for Battery Termination Voltage and Power-Good Wake-Up Signal Output, both done through an I2C Interface.
Harvesting works best if the relationship between the energy source—here, solar—and the energy-storage element are in harmony. The MAX20361 features an integrated charging and protection circuit that’s optimized for Li-ion batteries, but can also be used to charge supercapacitors, thin-film batteries or even “traditional” capacitors. The charger features a charging cutoff voltage with thresholds and temperature shutoff that are programmable through the I2C interface.
The comprehensive 32-page datasheet includes physical-connection and application information; description of functions, operating modes and interactions; charge/discharge cycles; dozens of performance graphs across multiple settings; and more. The MAX20361, which comes in a 12-bump, 0.4-mm pitch, 1.63- x 1.23-mm wafer-level package (WLP), is priced at $23.64 (1,000 pieces).
Potential users of ICs such as this benefit from an evaluation board, of course. Thus, the MAX20361 Evaluation Kit ($57) is available to simplify user exploration and setup (Fig. 2). It features a Pmod connector, allowing the USB2PMB2 adapter board to provide the I2C interface. The kit software controls the USB2PMB2 adapter board over the USB that generates I2C commands.
The kit includes an on-board adjustable current source and a monocrystalline solar cell to generate input current to the IC, a supercapacitor and a resistor load, along with load-current monitoring circuitry for sensing of the MAX20361 output current. Its datasheet includes operating instructions, screenshots, full schematic, a very detailed bill of materials (BOM), PCB layout for all four layers, and component placement drawings for the top and bottom layers.
This article appeared in Electronic Design.


