Enhance Your Innovation Technique Using TOP-TRIZ, the Next Generation of TRIZ
In my consulting practice, innovation challenges that dogged teams having very good and experienced engineers for months or even years were resolved in a matter of days or hours. It was not magic; we used TOP-TRIZ. The teams’ problem was the ineffectiveness of methods for solving creative problems like brainstorming, 5-ways, fishbone diagram and other methods based on random creativity. TOP-TRIZ provides algorithms to solve six types of problems in innovation based on generalization of solutions in most ideal and innovative inventions.
The first goal of Genrich Altshuller, the creator of TRIZ (a Russian acronym that means Theory of Inventive Problem Solving) was to eliminate randomness in idea generation and develop a method guiding people invent as most experienced inventors.
Engineers generate new ideas based on their personal background; however, no one is a subject matter expert in everything. It is difficult to come up with the best solution to a challenging problem if it is outside of the background of the person attempting to solve it. But even when the best solution to a challenging problem is within the background of the problem-solver, it is still difficult to overcome preconceived notions and psychological barriers.
Alex Osborn, the creator of brainstorming, suggested making a team of people with different background work on a problem. His rules center around how the members of a team should work together. Recommendations for participants in a brainstorming session include focusing on creativity and generating as many ideas as possible. However, there is no guidance on how to be creative in generating new ideas. Additionally, there is no acknowledgment of the different types of challenging problems that arise in innovation. Brainstorming and brainstorming-based methods are thus ineffective and inefficient, delaying new product development for a long time.
In line with Francis Bacon’s suggestion that any practical science has to be developed as generalization of vast amount of specific information, Altshuller started development of the first practical scientific approach to invent with analysis of hundreds of thousands of patent disclosures, because each patent disclosure describes a problem and a proposed solution to it.
The first stage of Altshuller’s work took about 15 years, including a four-year break—during which time he was a political prisoner in one of Stalin’s Gulags! Starting in 1946, he first focused on studying inventions aimed at solving conflicts or contradictions, which are the most challenging type of problems that engineers face in innovation every day. Usually, an attempt to improve a feature or a function affects another feature or function. In most cases, engineers resort to trade-offs, sacrificing one or both conflicting functions. When optimization or compromise isn’t possible, these problems often remain unresolved for a very long time.
After analyzing about 200,000 patent disclosures, Altshuller discovered that roughly 20% of the inventions were breakthrough solutions to conflicts, achieving necessary improvements without any deterioration of the conflicting functions—without trade-offs or compromises. He noticed that all these solutions resulted from specific changes inventors made to their products or systems.
40 Common Parameters to Help Solve Technical Contradictions
Generalizing the changes in products suggested by about 40,000 breakthrough inventions led him to identify 173 typical modifications. He grouped these modifications into a set known as the 40 Inventive Principles, or, in a literal translation, the 40 Principles to Solve Technical Contradictions. In addition, Altshuller developed a two-dimensional Contradiction Matrix, which includes 39 of the most common parameters or features that require improvement or are likely to deteriorate.
To match a conflict from a real-life problem with one in the Matrix, a user selects the parameter that needs improvement and the parameter that would be deteriorated by the improvement. In this intersection, the Matrix will offer a cell with up to four Inventive Principles that are most used to solve similar contradictions. Although the Matrix provides solutions for about 1,200 of the most common contradictions in hardware engineering, it is often challenging to match a real-life contradiction with one in the Matrix, as the 39 parameters may not be sufficient to cover all possible scenarios.
The 40 Principles and the Matrix have been described in many publications. Due to the simplicity of the 1971 method, it has become popular among some consultants, leading to the misconception that the Inventive Principles are synonymous with TRIZ or, at the very least, the foundation of modern TRIZ. In reality, the 40 Principles were just the starting point in the development of TRIZ.
READ MORE: Inventive Problem Solving
In recent years, there have been attempts to increase the number of parameters in the Matrix and add more Principles. However, these efforts failed to address the underlying reasons why Altshuller completely abandoned the Inventive Principles and the Matrix, replacing them with Classical TRIZ, which he had been developing until 1985.
By the early 1970s, Altshuller realized that his goal of eliminating randomness in solving contradictions had not been achieved using the Inventive Principles and the Matrix. He also understood the reasons behind this limitation.
First, Altshuller realized that most problems could not be solved in a single step from problem to final solution. As he wrote in his book And Suddenly the Inventor Appeared, most problems require a combination of two or more Principles. He explained, “Ten thousand two-method combinations can be produced out of one hundred methods! You can imagine the number of solutions we can get if we use a combination of three, four, or five methods. So, let us stop solving problems by sorting out different solutions or using the trial-and-error method.”
Second, the Matrix helps identify a conflict between two functions—when one function is improved, the conflicting function is affected. However, Altshuller discovered that a conflict between two functions is merely a surface-level understanding of the problem. In any conflict, there is a single parameter controlling both of the conflicting functions. This parameter needs to have one value for the best performance of one function and a different value for the best performance of the conflicting function.
The need to establish two different values for the same parameter is what Altshuller called a physical contradiction, which is the root cause of the conflict. He questioned why we should try to solve a conflict without understanding its root cause. To address this, Altshuller began developing an algorithm to resolve conflicts, which would lead a user from understanding the conflict between two functions to recognizing its underlying physical contradiction. There are just a few rules to separate physical contradictions.
Without knowledge of TRIZ, engineers are trained to optimize the functions of a conflict or adjust the values of the parameter controlling those functions. Trade-offs, however, are not the best possible solutions. The ideal or breakthrough solution should allow for the improvement of one function without any deterioration of the other. Yet, in many cases, a trade-off is not possible, leaving problems unresolved for months, years, or even decades.
Third, how can we match the vast number of parameters possible in real-world problems with just the 39 parameters of the Matrix? Attempts to increase the number of parameters to 50 or 100 still fall short of capturing all potential parameters. Altshuller solved this problem by inventing a way to describe conflicts using symbols. With this approach, any conflict can be described without relying on specific parameters at all.
Fourth, each Matrix cell offers only up to four principles, but not all the principles that could be used to solve a respective contradiction. Inventive Principles were the first and very primitive method for solving contradictions without addressing their root causes. Altshuller even omitted mention of the Inventive Principles and the Matrix in his book To Catch an Idea, his last book on problem-solving.
Published in 1985, it described his final version of TRIZ, now known as Classical TRIZ. The first description of Classical TRIZ in English was presented in my paper “Application of TRIZ in Value Management and Quality Improvement” at the Society of American Value Engineers International Conference in 1993 and published in the 1993 SAVE Proceedings, pages 94-101.
Five Types of Innovation Problems
Classical TRIZ, as developed by 1985, addresses five types of problems in innovation, with conflicts being only one of these types. Altshuller regarded ARIZ (the Russian acronym for Algorithm for Inventive Problem Solving) as his next-generation conflict-solving method. He continuously worked on developing and refining ARIZ until 1985, when his health deteriorated, forcing him to halt further work on Classical TRIZ. Up until then, he had been publishing new versions of ARIZ almost every year.
ARIZ-85 is an algorithm guiding step-by-step from a conflict between two functions to its deepest problem domain called physical contradiction, where a parameter controlling both conflicting functions has to have two values. This method proved so powerful that just a few rules of Physical Contradiction Separation replaced the entire set of Inventive Principles.
Until 1971, Altshuller considered a problem “inventive” only if it involved a contradiction. Later, however, he identified four additional types of inventive problems beyond conflicts. These are: 1) the need to eliminate detrimental or harmful functions; 2) the need to introduce new functions or improve existing ones; 3) the need to introduce or enhance detection or measurement capabilities; and 4) the need to invent next-generation products, thus addressing a wider array of innovation challenges.
Altshuller introduced Substance-Field Models (or Su-Field models) to represent conflicts and other types of inventive problems using symbolic notation. This approach was as revolutionary in innovation as the use of symbols in mathematics, which led to the development of algebra, or the introduction of symbolic notation in chemistry. By abstracting complex technical problems into symbolic models, Su-Field models allowed systematic analysis and problem-solving, providing a powerful tool within TRIZ for addressing a broad spectrum of engineering and design challenges.
Developing Standard Solutions Based on Patent Disclosures
Using symbols to describe problems and solutions to them, he developed a set of 76 Standard Solutions based on his analysis and generalization of ideal solutions found in the world-wide patent disclosures of the most innovative inventions.
By employing symbols to describe problems and their solutions, Altshuller developed a set of 76 Standard Solutions. These were based on his analysis and generalization of ideal solutions found in patent disclosures of groundbreaking inventions worldwide. The Standard Solutions provided a structured framework within TRIZ, enabling inventors and engineers to systematically approach and solve complex problems by leveraging proven patterns from highly innovative solutions.
Altshuller discovered that all products and technologies tend to follow similar developmental steps over time. Based on this insight, he proposed using these steps as trends, known in literal translation as the Laws of Engineering System Evolution (LESE), to guide the invention of next-generation products. LESE outlines predictable patterns in technological evolution, offering a roadmap for anticipating and shaping future innovations in a systematic way.
With his Classical TRIZ, Altshuller was much closer to his goal to eliminate randomness in idea generation. However, as with any original step in science, there was a lot of room for further development. This became clear to me from the very beginning of my extensive professional TRIZ training and consulting.
From January 1988 until my departure to the U.S. alone, about 3,000 engineers attended our Kishinev’s month-long training using a program approved by Altshuller. Out of 192 hours of training, just two hours were reserved for Inventive Principles, mostly with the purpose of explaining the history of TRIZ. Guiding participants to solve their real-life problems and answering their questions helped to realize that Classical TRIZ should be developed further to make TRIZ more powerful while easy to learn and apply.
With Classical TRIZ, Altshuller moved closer to his goal of eliminating randomness in idea generation. However, as with any pioneering scientific framework, there was ample room for further development. This became clear to me from the start of my extensive professional TRIZ training and consulting. From January 1988 until I left for the U.S., around 3,000 engineers attended our month-long training program in Kishinev, which was approved by Altshuller.
Of the 192 hours of training, only two hours were dedicated to the Inventive Principles, mainly to cover the history of TRIZ. Working closely with participants on real-life problems and addressing their questions made me realize the potential for further developing Classical TRIZ. This would make TRIZ more powerful, accessible and easier to apply.
Classical TRIZ lacked a structured approach for problem formulation. While users learned to model problems, they often struggled to identify which specific problem to model. The various TRIZ methods were not well integrated, leading to confusion as multiple techniques were available for addressing similar classes of problems, without clear guidance on which method to apply. Additionally, the final version of ARIZ—with its nine parts and 40 rules—was too complex for easy learning and application.
Beginners frequently made errors in Step 1, rendering the remainder of the process ineffective. Efforts to create a flowchart just for using the 76 Standard Solutions resulted in extremely large, complex diagrams spanning several pages in some TRIZ books, which further underscored the need for simplification and integration.
Refining a TRIZ Method for American Engineers
TOP-TRIZ is the next generation of TRIZ, developed through my three-and-a-half decades of practical experience and continuous refinement of TRIZ methods. In early 1992, I founded TRIZ Consulting, Inc., the first company in the U.S. dedicated to applying TRIZ, introducing the methodology to industry leaders like Boeing, Hewlett-Packard, and Samsung. Facilitating teams on complex challenges and training thousands of engineers (including more than 2,000 at Boeing alone) helped me identify essential improvements to TRIZ methods—refinements that became integral to TOP-TRIZ.
As a result of years of continuous improvement of Classical TRIZ, it gradually evolved into TOP-TRIZ, the most powerful yet user-friendly iteration for solving complex problems in product innovation and developing future generations of products. This transformation was achieved through the development of advanced problem formulation techniques, including my Tool-Object-Product (TOP) Function Modeling. TOP-TRIZ uses a step-by-step process to uncover a comprehensive range of problems worth solving.
Moreover, TRIZ methods were advanced and integrated into a single, cohesive system, complete with algorithms for creating ideal breakthrough solutions across the six classes of innovation problems. By organizing techniques that address the same class of problems together, TOP-TRIZ not only helps in solving problems but also guides users in formulating, classifying and solving subsequent challenges while maximizing resource use and minimizing costs.
TOP-TRIZ has proven invaluable for solving difficult problems, improving quality, reliability, productivity and reducing costs. It has enabled customers to develop next-generation products, secure new orders, increase market share, save hundreds of millions of dollars, enhance product reliability, develop new products and protect innovations through new patents.
Useful Versus Harmful Function Analysis
TOP-TRIZ Problem Formulation is a universal set of guiding steps to analyze a challenge and formulate an exhaustive set of problems where every problem is a single function or two functions if they are in a conflict with each other. An essential part of problem formulation is my Tool-Object-Product (TOP) Function Analysis, next generation of Function Analysis.
According to TOP Function Analysis, a complete function model consists of four elements:
- the Tool (the action provider);
- an Action applied to the Object (recipient of the action);
- the Object (recipient of the action); and
- the Product (result of the action).
A function is useful if its result is needed, and harmful if its result is unwanted. A useful function can be insufficient if the result is less than needed. A useful function can be needed but absent if there is no action taken. A harmful function is unknown if the action is unknown. There are seven steps for the complete analysis of a useful function. There are six steps for the complete analysis of a harmful function including identification of its root cause and consequences. Even a complex challenge can be described by the involved functions.
This approach provides a structured, comprehensive method for problem formulation and analysis, ensuring no aspect of the challenge is overlooked.
READ MORE: Triz is Now Practiced in 50 Countries
Introducing the product of a function into the function model completes the analysis and creates a clear, understandable link between functions. For example, the product of one function can serve as the tool or object in another function. This interlinking of functions is crucial for understanding the dependencies between them, particularly in the performance of a system. It is also key in analyzing a chain of harmful functions, helping to uncover the root causes of a failure.
By tracing this chain or tree of harmful functions—from the failure itself to its root cause and eventual consequences—users can more effectively diagnose and address issues within a system. This approach ensures a comprehensive view of how functions interact, leading to more precise and effective solutions.
An exhaustive set of problems includes:
- Current problems.
- Disadvantages of the known solutions to the current problems.
- Problems revealed by function analysis.
- Problems formulated by analysis of the history of the current problems.
- Problems formulated by challenging constraints.
- Problem formulated by analysis of the alternative system.
- Problems formulated by applying Ideal Ways, an algorithm guiding four different ways to eliminate any component or even its feature associated with any disadvantage, such as cost, complexity, difficulty to make, low reliability, not easy to use or affecting something else.
TOP-TRIZ Problem Solving
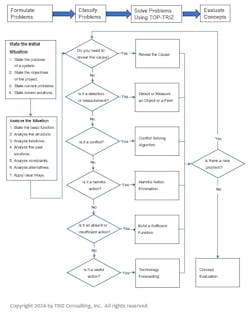
TOP-TRIZ classifies formulated problems into the following six classes and provides algorithms to develop exhaustive set of ideal solutions to each of them. The classes of problems are an unknown harmful function, a need to introduce or improve detection or measurement, a conflict, a harmful function, an absent or insufficient function and a need to invent next product generation.
TOP-TRIZ classifies formulated problems into six distinct classes: an unknown harmful function, a need to introduce or improve detection or measurement, a conflict, a harmful function, an absent or insufficient function, and a need to invent a product’s next generation. For each of these classes, TOP-TRIZ provides algorithms to develop a comprehensive set of ideal solutions, ensuring that all possible avenues for innovation are explored and addressed systematically.
A problem is classified as an Absent or Insufficient Action if there is a need to introduce a new function or find a better way to perform an existing function. Solving this class of problems is guided by a method called Build a Sufficient Function. The key to this method is a guide to introduce a missing action and identify one or more possible sources of the action among available resources. A list of most used fields (the physical nature of actions) helps to overcome preconceived notions and background barriers (psychological inertia) in the selection of possible nature of the action.
A problem is a Conflict if an attempt to eliminate a harmful function deteriorates or even disables a useful function. The TOP model of a conflict consists of these two functions. TOP-TRIZ Conflict Solving Algorithm is the next generation of Altshuller’s ARIZ, a step-by-step guide to developing breakthrough solutions to a conflict while eliminating the harmful function completely without any deterioration of the useful function and even sometimes with the improvement of it as well. It consists of six steps.
The first four steps—each one or two simple sentences—lead to identifying three physical contradictions behind the conflict. The fifth step applies all six ways to separate physical contradictions. Most conflicts could be solved by using just Step 1, resulting in Physical Contradiction 1, and Step 5 for its separation. Step 6 guides the TOP-TRIZ user to state subsequent problems, if any.
The Conflict Solving Algorithm Flow Chart
A problem is classified as a Harmful Action if it results in a harmful or not needed product. Harmful Action Elimination methods guide a TOP-TRIZ user to eliminate a harmful function and, if possible, leads to turning the harmful function into a useful function.
A problem is classified as an Unknown Harmful Function if its action is unknown. The method for revealing the root causes of a failure is based on inventing ways to recreate the failure. Here the TOP-TRIZ user turns the problem on its head, pretending that the harmful product of a failure is a desired product. This allows the user to apply all of the power of TOP-TRIZ to invent potential mechanisms of the failure.
A problem is classified as a Detection or Measurement if there is a need to introduce a detection or measurement or improve existing ones. Since in most cases detection or measurement is needed to control an important process, the best approach is to eliminate the need for detection or measurement. If it is not possible, the method guides to build the most effective detection or measurement system.
A problem is classified as Technology Forecasting if there is a need to invent next product generation, formulate new problems for further improvement of an existing system, maximize utilization of new solutions, develop a road map of innovation and marketing strategy, or develop concepts for a patent umbrella.
In contrast with conventional road mapping of innovation of products based on approximation of trends of some of their parameters without understanding how these desired parameter changes could be achieved, TOP-TRIZ technology forecasting guides inventing the future generations of products.
READ MORE: TRIZ Plus – A Modern Tool for Enhancing Design Innovation
TOP-TRIZ technology forecasting is based on the following trends of evolution of many products from their birth to their decline. Statistically, there is a very high probability that your product will have the same steps in its evolution.
- Increase the degree of Ideality of your system
- Determine the stage of the evolution of your system
- Replace a limited system
- Identify and solve contradictions behind the limits of your system
- Develop the structure of your system
- Simplify your system
- Increase the degree of dynamism
- Change states of stability
- Match properties
- Enhance useful actions
- Alter the zone and/or the duration of useful actions
- Remove a human as a source of energy and/or control
Solving Subsequent Problems
It is rare for a challenging problem to be solved in just one step. Usually, a new concept introduces a new problem. Most often, a solution to the initial problem leads to the deterioration of another aspect, creating a conflict, or reveals the need to modify an available resource (an absent action), or both. In such cases, a subsequent problem is not a reason to reject an idea. TOP-TRIZ guides users in identifying, classifying and solving these subsequent problems.
There is another type of subsequent problem to consider. No matter how good your new concept is, there are always next steps according to technology forecasting. The question is, why not reveal these steps right away? Many engineers view technology forecasting as a tool for road mapping innovation, and as a result, they don’t apply it while solving a single problem. This oversight leads to missed opportunities to enhance their best concepts further. TOP-TRIZ encourages the proactive use of technology forecasting to reveal these next steps, helping to refine and improve the solution continuously.
TOP-TRIZ Solution Process
TOP-TRIZ allows users to document every step of the solution process and guides them in constructing a Solution Tree for each problem. This approach enables the review and correction of any step, if needed. The documented steps can then be used as reference samples for solving future challenges, ensuring consistency and efficiency in the problem-solving process.
TOP-TRIZ guides you in your project by helping you formulate an exhaustive set of problems worth solving and an exhaustive set of the best solutions to them. This process maximizes the use of available resources, enabling the development of better products at a lower cost.
Enhancing TOP-TRIZ Problem Solving with AI
Sometimes, the best concepts developed in TOP-TRIZ problem-solving process lead to the need for knowledge outside of the participants’ domains of expertise of a project area, since no one is an expert in everything. Here, AI is used as a universal subject matter expert, producing impressive outcomes and significantly cutting down the problem-solving duration. However, one current limitation of AI tools is they are typically limited to solving those problems that require only one single step change to arrive at the best solution.
Yet most problems can’t be solved in one step. Here, the TOP-TRIZ process provides guidance to frame questions that pertain to individual steps.
Also, our efforts in training AI with TOP-TRIZ have yielded astonishing results. Some issues that dogged our clients for years and took hours to resolve using TOP-TRIZ were solved in a matter of minutes when approached with AI trained on TOP-TRIZ.
Innovator’s Engine, TOP-TRIZ Problem Formulator and Solver Software
The software guides users through all steps of TOP-TRIZ Problem Formulation, solving conflicts, building sufficient functions, harmful action elimination and revealing the causes of a failure. The software states subsequent problems and offers corresponding methods to solve them. Having the same steps and terminology as the TOP-TRIZ training materials, it also helps its users to learn TOP-TRIZ. The software is very effective for facilitation of teams even if they’re not familiar with TOP-TRIZ.
TOP-TRIZ methodology guides you through your project by helping you formulate an exhaustive set of problems related to your system, the current issue and your objectives. It then leads you to develop a comprehensive set of the best solutions. These solutions serve as the foundation for selecting the most ideal solutions for immediate, near-term and long-term implementation. By having an exhaustive set of commercially applicable solutions, you create a strong basis for reliable patent protection, securing your business's innovation for years to come.
TOP-TRIZ methodology offers significant advantages for systematic innovation, helping to develop better products and processes at a lower cost and in less time, all while remaining user-friendly. It enables faster generation of elegant and valuable solutions to even the most challenging design and manufacturing problems, accelerating projects and saving substantial man-hours and money.
References
- Altshuller, Genrich, And Suddenly the Inventor Appeared: TRIZ, the Theory of Inventive Problem Solving. Translated by Lev Shulyak. Worchester, Massachusetts, Technical Innovation Center, Inc., 1996. Page 14.
- “Application of TRIZ in Value Management and Quality Improvement” at Society of American Value Engineers International Conference in 1993 and published in its 1993 SAVE Proceeding, pages 94-101. It can be found also at https://www.trizconsulting.com/TRIZApplicationinValueManagement.pdf
- Tools of Classical TRIZ. Southfield, Mich., Ideation International, Inc., 1999.
- Royzen, Zinovy, Tool, Object, Product (TOP) Function Analysis, TRIZCON99, The First Symposium on TRIZ Methodology and Application of Altshuller Institute for TRIZ Studies, March 7-9, 1999, Novi, Mich., Pages 17-30.
- Royzen, Zinovy, Designing and Manufacturing Better Products Faster Using TRIZ, Seattle, Wash., TRIZ Consulting, Inc., 2024.
About the Author

Zinovy Royzen
President, TRIZ Consulting, Inc.
Zinovy Royzen, president of TRIZ Consulting, Inc., Seattle, is a TRIZ Master. He holds an M.S. in mechanical engineering and has led TRIZ training and provided facilitation at companies and organizations across industries, including Boeing, Bridgestone, Dexcom, Eastman Kodak, Ford Motor Company, Harley-Davidson Motor Company, Hewlett-Packard, Illinois Tool Works, Inficon, Ingersoll Rand, Kimberly-Clark, LG Electronics, Lucent Technologies, Michelin, National Semiconductor, NASA, Philips, Plug Power, Rolls-Royce, Samsung, Siemens, Western Digital and Xerox.
Voice Your Opinion!
To join the conversation, and become an exclusive member of Machine Design, create an account today!

Leaders relevant to this article:



