Processors Pave the Way for Smart Servo Drives
We have smartphones, smart watches, smart houses, and smart factories. It only makes sense that we have smart motors, right? Traditionally, a motor drive had one job: drive a motor. Now that’s not enough; the drive also has to be able to perform higher-level tasks such as predictive maintenance, industrial communications, functional safety, and other functions gaining popularity in the Industry 4.0 movement.
Motor drives can be broadly classified by two characteristics: the power it supplies to the motor (either ac or dc) and the control methodology employed (either closed-loop or open-loop control). Ac drives are preferred in industrial settings due to their robust and reliable operation. However, they have historically been unable to match the performance of dc drives across the full speed range (full torque at low or zero speed for instance).
The advent of closed-loop vector control, such as Field Oriented Control (FOC), allows AC drives to match the performance of DC drives across the full speed range while still retaining their long life and reliability aspects. This closed loop control requires more processing power in the controller, as well as additional hardware in the form of encoders or resolvers, but is by and large the de facto standard in industrial settings where precise control and reliability are key. We’ll focus on AC drives under closed-loop control here, commonly known as ac servo drives. Figure 1 shows an example of multiple AC drives in a cabinet.
Example of multiple AC drives.
Ac inverters typically use a one-directional, open-loop system to control a motor’s speed and torque by varying the ac frequency and amplitude applied to the motor. Servo drives add an extra element of control by using position feedback from an encoder or resolver to create a closed-loop system to read and control the exact position of a motor’s rotor shaft. The feedback signals can come in the form of phase current and voltage signals, or a digital position encoder such as Hiperface (digital servo link) DSL or EnDat 2.2. Servos used in harsh environments typically rely on analog feedback elements like resolvers, but digital encoders are becoming more popular in mid- to high-end servos because of their higher precision. This high precision is needed in the growing robotics and automated machinery market where servo drives are widely used.
The rapid growth and evolution of the automation industry is the main driving force behind smarter servos. Where a motor drive in the past was 80% drive and 20% services, the drive of tomorrow is 20% drive and 80% services. This isn’t to say that the importance of the actual drive functionality has diminished, but the services portion has grown significantly in the past couple of decades and continues to grow as industrial automation enters yet another revolution. Industrial communication is probably the most necessary Industry 4.0 service.
Servo drives must be able to connect to the factory’s Ethernet backbone through a communication protocol like EtherCAT, Ethernet/IP, or PROFINET in order to operate in sync with the rest of the Industrial Internet of Things. The motor drive can send and receive information regarding speed and position through drive profiles provided by standards in each of the industrial Ethernet protocols, like CiA 402 for EtherCAT, but it can also relay information back to the network about the health of the actuator and send alerts when maintenance is necessary through predictive maintenance. Predictive maintenance uses two-dimensional deep learning algorithms to acknowledge deviations in the motor’s operation and is yet another service gaining traction in Industry 4.0 servos.
Functional safety is another growing requirement in smart factories to protect equipment and personnel. Traditionally, functional safety levels to IEC 61508 safety integrity level 3 were enough. But tomorrow’s drives have to push even further, with safety features such as a hard fault tolerance of 1 to achieve International Organization for Standardization 13849-1 category 4 performance level E.
All of these features and services in the drive mean that its brain must be able to handle the processing required. In the past, microcontrollers were perfect for a drive, since they excel at control functions. But microcontrollers quickly run out of horsepower when asked to perform a more high-level task such as integrated motion control or communications.
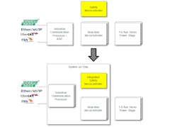
This is where a multicore processor comes into play. Manufacturers are turning to solutions with feature-rich processors to enable real-time control, along with other integrated services that require higher-performance cores. Higher-level of integration helps drastically reduce latencies associated with communication between multiple systems on a chip (SoCs) by replacing them with communication between different cores within the same SoC. Figure 2 shows an example of the various functions that could be integrated onto a single SoC instead of using multiple devices.
Besides integration, scalability is another reason why feature-rich processors such as the Cortex A class are becoming popular in servo drives. Feature-rich processors typically come in multicore configurations, with single to multiple cores at varying performance levels. For example, you could use a dual Cortex A-53 with dual Cortex-R5Fs to build a six-axis smart servo drive for an industrial robot, and use the same platform to scale down to only the dual Cortex-R5Fs for a more modular single or dual-axis servo-drive configuration.
Integration of multiple servo drive functions into a single SoC.
As with most things, there are also tradeoffs when moving from traditional microcontroller- or field-programmable gate array-based designs to processor-based servos. Designers need to learn new development environments and become familiar with real-time operating systems as well as high-level operating systems like Linux, depending on which features you want to enable. Additionally, where you gain integration from the system-level perspective, you lose some from an SoC perspective when compared to a microcontroller.
Microcontrollers typically have embedded flash memory, integrated power management, and integrated Ethernet physical layers; with a processor, these components are typically not integrated and thus contribute to the total bill-of-materials (BOM) cost. That’s not to say that a processor-based system will be more expensive overall, however, since system-level integration could remove more expensive components like industrial communication application-specific integrated circuits. But at the component level, processors often cost more than microcontrollers.
TI Sitara AM6x processors featured in the AM65x industrial development kit.
Although there is a barrier to entry for a processor-based system, it appears that the industry is moving toward this architecture. We’re excited to see exactly where the servo drive market goes in the coming years, especially with the other revolutions going on in the factory world like Time-Sensitive Networking, or TSN. Luckily, there are processors on the market, like those in Fig. 3, that are ready for these next-generation systems.
Eddie Esparza is product marketing engineer for embedded processors and Jason Reeder is systems engineer for embedded processors at Texas Instruments.




